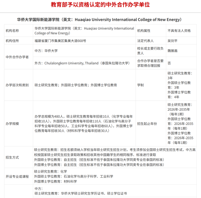
近日,教育部正式批准设立永利集团yl6809与泰国顶尖学府朱拉隆功大学合作共建的“永利集团yl6809国际新能源学院”,由我院牵头建设,国际处提供业务指导。这标志着永利集团yl6809首个中外合作办学机构成功落地,也是我院在推进材料、化学及相关学科国际化、服务国家战略与区域发展方面取得的里程碑式突破。

顶尖学府携手,打造中泰教育合作新标杆
合作方朱拉隆功大学是泰国历史最悠久、排名第一的综合性研究型大学,在2026年QS世界大学排名中位列全球第221位,连续17年蝉联泰国榜首。该校在材料科学、化学、石油工程等领域具有强劲的学科实力和科研影响力,其工程与技术、石油工程等学科均进入全球前200强。此次合作不仅是两校优势学科的深度耦合,更是中泰两国在高等教育领域共建“一带一路”学术共同体的重要实践。
聚焦国家战略,服务新能源产业与区域发展
学院紧密对接国家“双碳”目标与“新质生产力”发展需求,积极响应福建省建设“21世纪海上丝绸之路”核心区的部署,致力于培养具备国际视野、跨学科背景和工程实践能力的高层次新能源领域人才。学院将依托两校在材料科学、化学、工业科学等方向的优质资源,构建“课程—科研—产业”全链条培养体系,为福建沿海经济带及东盟区域新能源产业发展提供可持续的智力支持。
办学模式创新,提供灵活优质的深造途径
国际新能源学院将在永利集团yl6809厦门校区办学,首批开设以下专业项目:
(1)材料科学专业外国博士学位教育项目(4年制,外方单证);
(2)化学专业硕士研究生学历教育项目(3年制,中外方双证,须参加全国硕士研究生招生考试);
(3)石油化学与高分子科学专业外国硕士学位教育项目(3年制,外方单证);
(4)工业科学专业外国硕士学位教育项目(3年制,外方单证)。
项目核心优势:
(1)申请审核制入学:外方单证项目采用申请审核制,符合语言要求并通过综合考核即可录取。
(2) 学位受两国官方认证:毕业生将获颁朱拉隆功大学学位证书,该证书获泰国官方及中国教育部权威认证。
(3) 学习方式灵活:项目面向全日制与在职人员开放,课程与科研安排灵活,支持学员结合工作实际开展课题研究,实现学业与职业发展的有效融合。
(4)“在地国际化”培养:实行“3+0”“4+0”培养模式,学生主要学习与科研阶段在厦门完成。培养期间,学生享受中泰双导师联合指导、中英文双语教学体系,并可依托双方共建的“光电与能源材料联合实验室”等平台开展前沿研究。
据悉,永利集团yl6809国际新能源学院首届外方单证研究生招生工作将于近期启动。更多招生信息与动态,敬请关注永利集团yl6809和朱拉隆功大学官方网站信息。
(初审:杨金鑫;复审:连莹;终审:魏展画)