当前位置: 首页  |  实验中心  |  实验教学  |  正文

【竞赛介绍】全国大学生化学实验创新设计大赛

2025-07-26  点击:[]


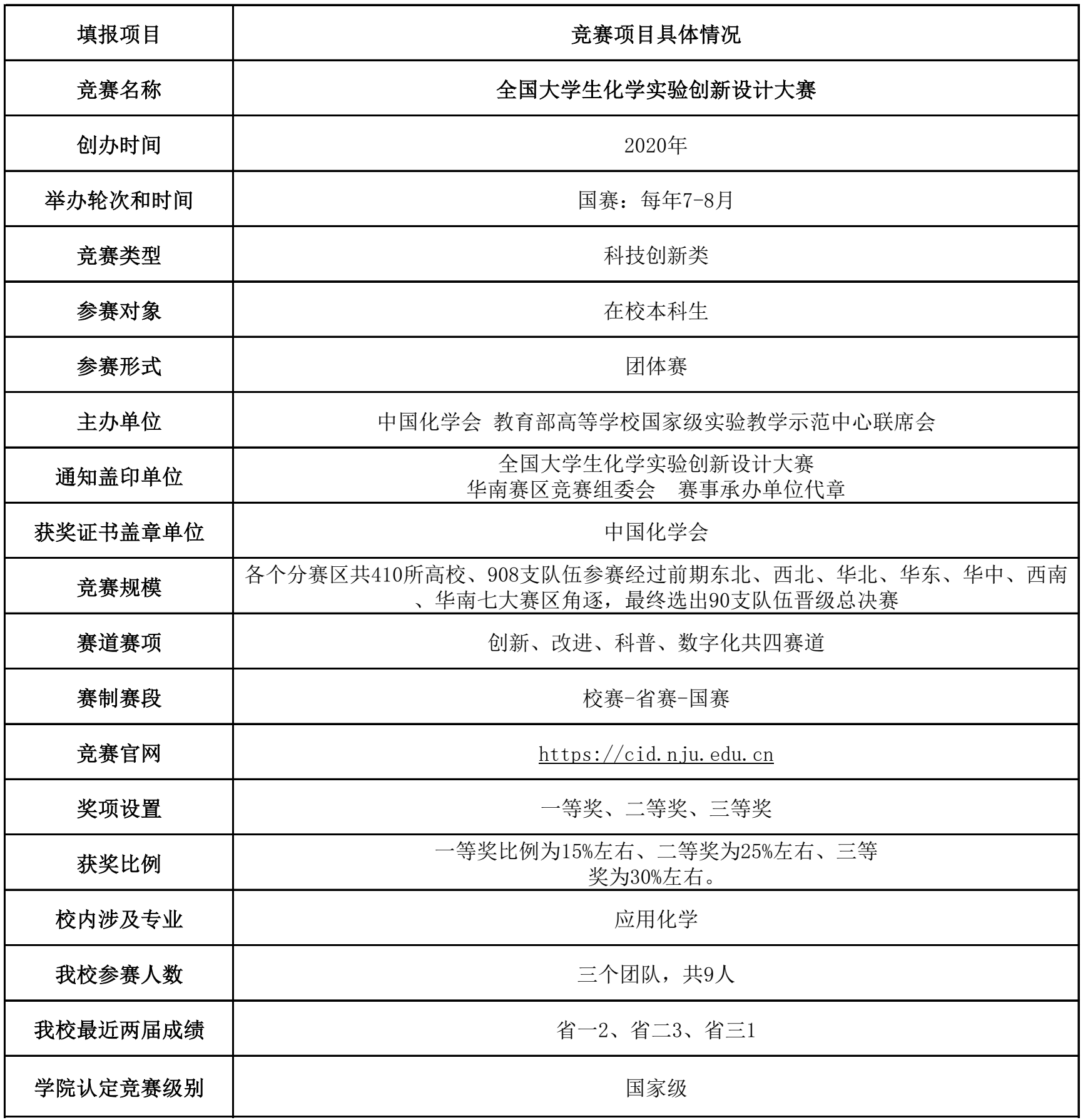
全国大学生化学实验创新设计大赛是由中国化学会和教育部高等学校国家级实验教学示范中心联席会主办的全国性大学生化学类和近化学类专业多学科综合性竞赛。

举办竞赛的目的在于建立一个大学生实验创新能力的展示与交流平台,推动我国高等学校实验教学改革,夯实大学生的化学基础知识、基本理论和基本技能,强化大学生发现问题、分析问题和解决问题的能力,培养大学生的创新意识、创新精神和创新能力。

大赛官网:https://cid.nju.edu.cn


| 打印 | 关闭 |
相关链接
网站后台管理       永利集团yl6809就业网       永利集团yl6809人事处       永利集团yl6809邮箱登录       永利集团yl6809研究生院       永利集团yl6809教务处       环境友好功能材料教育部工程中心       永利集团yl6809团委      

地 址:福建省厦门市yl6809永利     邮编:361021 电 话:0592-6162225 Email:clxyxx@hqu.edu.cn 

版权所有 1996-2012 永利集团yl6809 闽ICP备05005476  闽ICP备11002060号-4