当前位置: 首页  |  实验中心  |  实验教学  |  正文

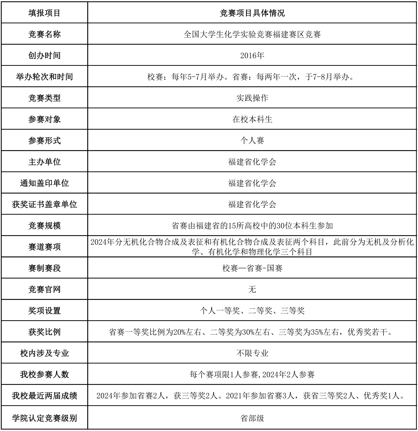
【竞赛介绍】全国大学生化学实验竞赛福建赛区竞赛

2025-07-26  点击:[]


全国大学生化学实验竞赛是我国高校化学学科影响力最大的学科竞赛之一,赛事的举办对提高我国高校本科化学理论与实验教学总体水平、推进大学化学教学改革起到了极大的促进作用。福建赛区竞赛促进了参赛选手们互相学习、互相启发,共同提高了自身的专业素养和化学实践能力,促进了各高校之间的交流与合作,充分体现了 “以赛促学、以赛促教、以赛促建、以赛促改” 高校化学实验教学改革的重要意义。


| 打印 | 关闭 |
相关链接
网站后台管理       永利集团yl6809就业网       永利集团yl6809人事处       永利集团yl6809邮箱登录       永利集团yl6809研究生院       永利集团yl6809教务处       环境友好功能材料教育部工程中心       永利集团yl6809团委      

地 址:福建省厦门市yl6809永利     邮编:361021 电 话:0592-6162225 Email:clxyxx@hqu.edu.cn 

版权所有 1996-2012 永利集团yl6809 闽ICP备05005476  闽ICP备11002060号-4