当前位置: 首页  |  实验中心  |  实验教学  |  正文

【竞赛介绍】​全国大学生高分子材料实验实践虚拟仿真大赛(线上比赛)

2025-07-26  点击:[]


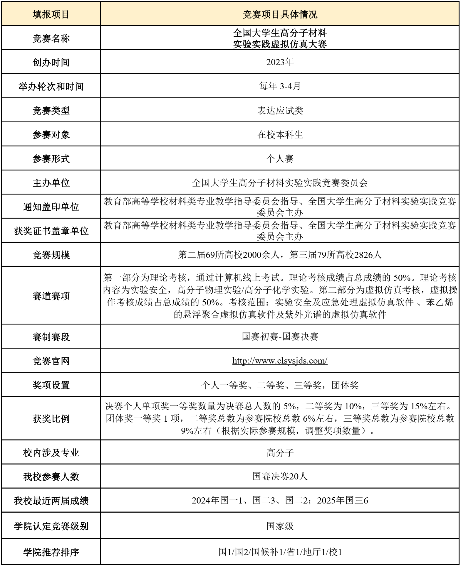
全国大学生高分子材料实验实践虚拟仿真大赛(线上比赛)是在全国大学生高分子材料实验实践大赛(线下比赛)发展而来,秉承“以赛促学、以赛促教、以赛促评”的办赛宗旨,培养高分子专业学生的实践能力和创新精神,同时大赛的举办对全国高分子材料专业人才培养模式和实践教学改革有着重要的意义,本着“友谊第一、比赛第二”“交流第一、奖牌第二”的办赛方针,大赛为全国高分子专业师生提供了一个相互交流和学习的平台,对进一步规范基层实验教学,促进实验教学方法、教学内容和教学体制的改革创新起着重要作用。大赛由教育部高等学校材料类教学指导委员会指导、全国大学生高分子材料实验实践大赛竞赛委员会主办。


大赛官网:http://www.clsysjds.com/


| 打印 | 关闭 |
相关链接
网站后台管理       永利集团yl6809就业网       永利集团yl6809人事处       永利集团yl6809邮箱登录       永利集团yl6809研究生院       永利集团yl6809教务处       环境友好功能材料教育部工程中心       永利集团yl6809团委      

地 址:福建省厦门市yl6809永利     邮编:361021 电 话:0592-6162225 Email:clxyxx@hqu.edu.cn 

版权所有 1996-2012 永利集团yl6809 闽ICP备05005476  闽ICP备11002060号-4